登录
首页
学校概况
校务管理
校园动态
学科教学
教育科研
德育之窗
后勤服务
班级网站
依法治校
全站搜索:
学校介绍
学校荣誉
教师风采
领导集体
部门通知
每周工作
校务公开
制度法规
文件通知
校园新闻
家有喜事
校园视频
语文乐园
数学天地
英语专栏
艺体之家
综合实践
科学之窗
研究动态
计划总结
理论导航
科研成果
教育反思
课题网站
国旗下讲话
迷彩世界
七彩英雄
传统活动
特色中队
计划总结
每周菜谱
平安校园
节约校园
2015级
2014级
2013级
2012级
2011级
2010级
2009级
2008级
组织领导
普法教育
制度建设
规范管理
民主监督
法律救济
工作成效
您现在的位置: 常州市武进区新安小学>>
校务管理
>>
部门通知
>>
少先队
>>
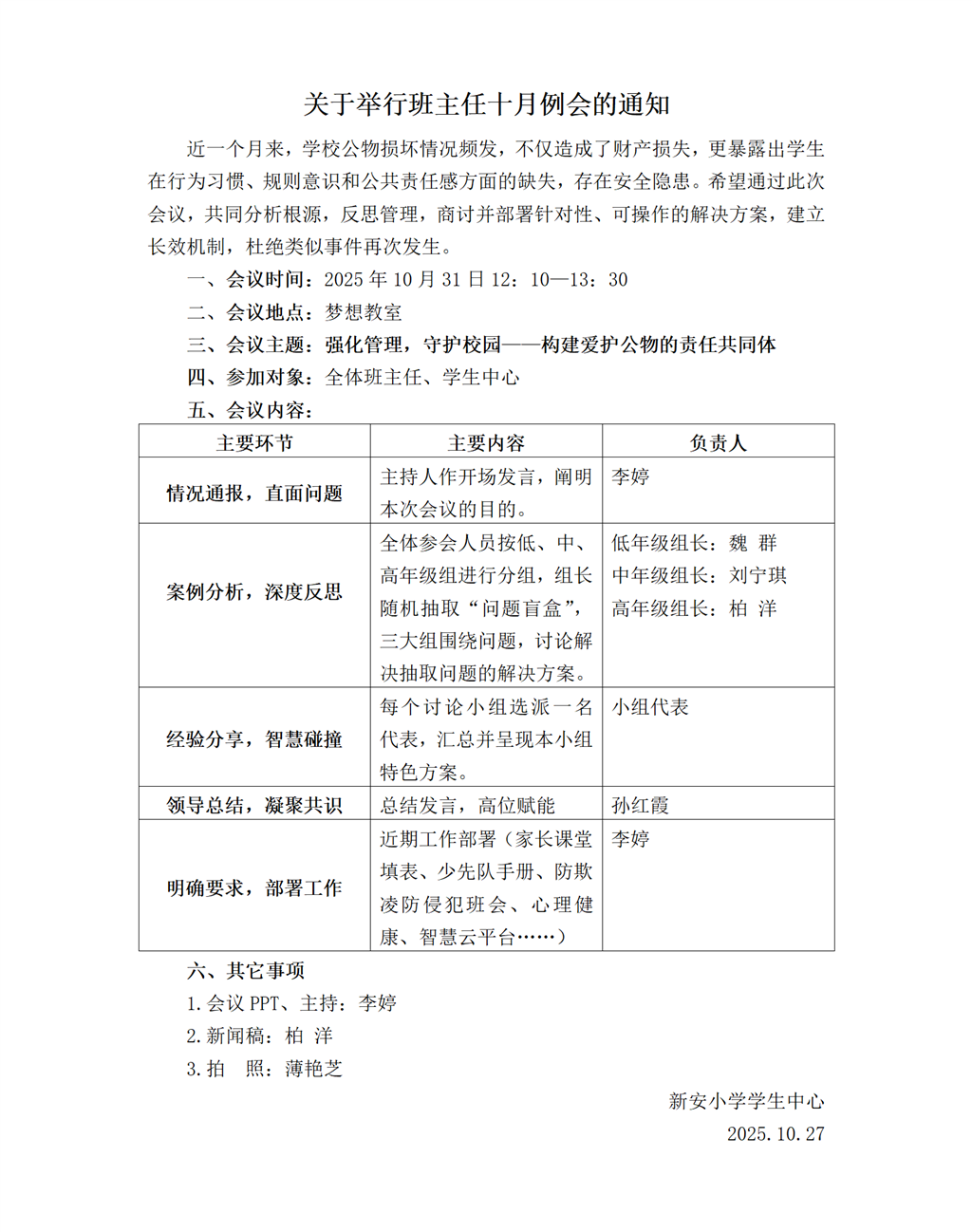
2025-2026第一学期新安小学班主任培训的通知
2025-2026第一学期新安小学班主任培训的通知
录入者:王寅琰
来源:原创
发布时间:2025-10-28
附件
:
点击数:
【字体:
小
大
】
【
打印文章
】
【
关闭窗口
】